Proses Penilaian Sejawat
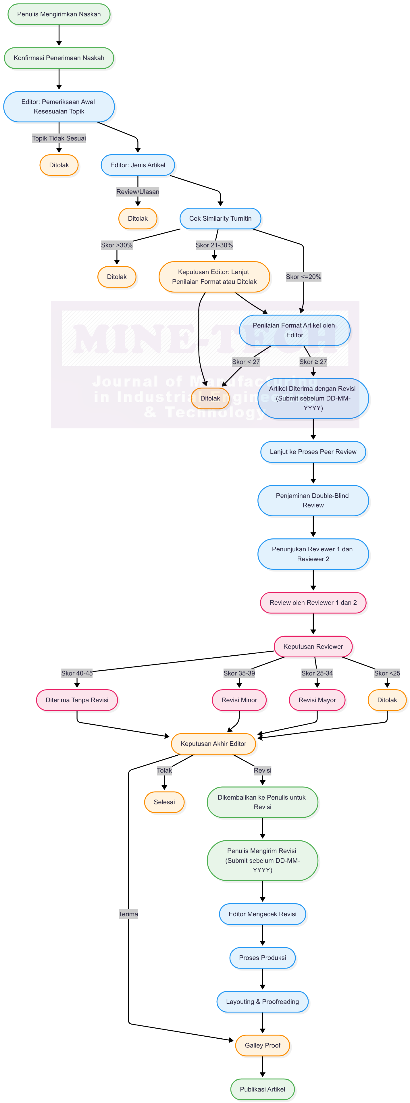
Semua makalah diulas sepenuhnya oleh sejawat. Kami hanya menerbitkan artikel yang telah diulas dan disetujui oleh peneliti yang sangat berkualitas dengan keahlian di bidang yang sesuai untuk artikel tersebut. Kami menggunakan proses penilaian sejawat. Informasi rinci tentang alur pengajuan manuskrip (penulis) hingga publikasi artikel ditunjukkan pada diagram berikut.

Secara singkat, langkah-langkahnya adalah:
- Pengajuan Manuskrip (oleh penulis).
- Konfirmasi Penerimaan Manuskrip (oleh pengelola jurnal).
- Pemeriksaan Awal oleh Editor: Kesesuaian topik dan jenis artikel. Manuskrip yang tidak sesuai atau berjenis ulasan akan ditolak langsung.
- Pemeriksaan Similarity menggunakan Turnitin:
- Jika skor >30%, manuskrip ditolak.
- Jika skor antara 21–30%, editor akan memutuskan apakah ditolak atau dilanjutkan ke penilaian format.
- Jika skor ≤20%, manuskrip dilanjutkan ke penilaian format.
- Penilaian Format Artikel oleh Editor:
- Skor ≥27: Artikel diterima dengan revisi (harus disubmit ulang sebelum tanggal yang ditentukan).
- Skor <27: Artikel ditolak.
- Artikel yang lolos dilanjutkan ke proses Peer Review (double-blind) oleh minimal dua reviewer anonim.
- Reviewer memberikan evaluasi dan skor. Berdasarkan skor, hasil review dapat berupa:
- Diterima tanpa revisi (skor 40–45)
- Revisi Minor (skor 35–39)
- Revisi Mayor (skor 25–34)
- Ditolak (skor <25)
- Editor membuat keputusan akhir berdasarkan hasil review.
- Jika diperlukan revisi, artikel dikembalikan ke penulis untuk diperbaiki.
- Penulis mengirimkan revisi (submit sebelum tanggal yang ditentukan). Editor akan memeriksa ulang, atau jika perlu, mengirim kembali ke reviewer.
- Jika revisi disetujui, artikel masuk tahap produksi:
- Layouting awal oleh tim produksi
- Proofreading oleh editor atau tim produksi
- Galley Proof (pra-cetak).
- Publikasi artikel secara resmi.
Editor jurnal atau dewan editorial mempertimbangkan umpan balik dari reviewer dan membuat keputusan. Kategori keputusan termasuk:
- Ditolak – Manuskrip tidak layak diterbitkan.
- Revisi dan Review Ulang – Artikel memerlukan perubahan signifikan dan akan menjalani putaran review berikutnya.
- Diterima dengan Revisi – Artikel diterima dengan syarat revisi minor atau mayor diselesaikan.
- Diterima – Artikel dapat diterbitkan tanpa revisi lebih lanjut.